截至11月23日24时,太原本轮疫情累计报告阳性感染者1646人,其中社会面...
截至11月23日24时 ,太原本轮疫情具体情况如下:累计报告阳性感染者数量:全市累计报告阳性感染者1646人 。感染者来源分布:社会面发现:355例。其余情况:其余在隔离观察 、高风险区或闭环管理重点人员中筛查发现。感染者类型及病情:确诊病例:283例,均为轻型 。无症状感染者:1346例。阳性待诊断:6人。重症患者:无重症患者 。

本轮疫情来势凶猛、多链并发、点多面广,部分病例感染来源和传播链条不清 ,社区传播时间较长,并且在较短时间内快速上升到千例以上。截至11月23日24时,累计报告阳性感染者1646人 ,其中社会面发现355例,其余在隔离观察 、高风险区或闭环管理重点人员中筛查发现。
月23日,在北京市新型冠状病毒肺炎疫情防控工作第343场新闻发布会上 ,市疾控中心副主任刘晓峰介绍,5月23日0时至15时,新增本土新冠肺炎病毒感染者34例 。
《关于毕节市新增44例确诊病例及77例无症状感染者调查处置情况的通报》2022年9月26日0—24时:全市新增确诊病例44例,其中织金县新增确诊病例中1例为之前已通报的无症状感染者转为确诊病例;新增无症状感染者77例。确诊病例治愈出院4例 ,解除医学隔离观察60例。
忻府区新增4例无症状感染者,定襄县2例,原平市2例!
〖壹〗、022年11月7日0-24时,忻府区新增4例无症状感染者,定襄县新增2例 ,原平市新增2例,均属于山西省当日新增无症状感染者的组成部分。
〖贰〗、022年11月19日0-24时,忻府区新增本土新冠肺炎确诊病例4例 ,新增无症状感染者415例 。确诊病例情况 当日新增确诊病例4例,属于山西省当日新增81例本土确诊病例的一部分。忻府区累计确诊病例达35例(含既往病例),在院隔离治疗病例涵盖太原 、大同、阳泉等多地 ,忻府区现存确诊病例数位列全省中游。
〖叁〗、月3日,忻州新增确诊病例2例(忻府区2例),新增无症状感染者200例(忻府区135例 、忻州市定襄县3例、忻州市五台县17例、忻州市繁峙县13例、忻州市宁武县6例 、忻州市神池县3例、忻州市岢岚县1例、忻州市保德县9例 、忻州市原平市13例)忻州北方中学是民办中学 ,可直接进入同时学校口碑挺好的 。
〖肆〗、月14日0-24时,陕西新增3例本土确诊病例(均在西安),新增4例本土无症状感染者(西安3例、渭南1例),无新增境外输入病例 ,出院1例。 以下是具体情况:本土确诊病例详情病例1:男,25岁,西安市报告。

太原核酸最新规定
太原到山西省内:检疫预登记进入方式:点击查看 隔离及核酸规定:对7天内有高风险区旅居史的人员 ,建议向所属社区报备,听从社区安排 。对7天内有低风险区旅居史的人员,建议向所属社区报备 ,听从社区安排。对所有返并的学生,建议向所属社区报备,听从野物社区安排。
山西太原:如果从河北低风险地区返回 ,需携带7日内核酸检测阴性报告和14天自我监测,从其他地区低风险提供绿色健康码和行程码,还需向各城区报备;中风险地区返回需要14天居家隔离和2次核酸检测;从高风险区返回 ,实行14天集中隔离和2次核酸检测 。
石家庄到太原需要进行隔离吗?隔离:首先先确认出发点的疫情风险等级,不同风险地区到太原执行不一的防控规定:具体查看!核酸:需要携带48小时内阴性核酸证明前往。报备:外省回太原的需要提前报备。返(抵)并人员请提前登录支付宝或微信小程序,搜索“太原市检疫登记信息系统 ”进行检疫登记 。
外地游客 、出差人员:凭山西健康码绿码及前3天内3次核酸检测阴性证明离并;暂不离并者,在所住酒店就地静默 ,按规定进行核酸检测。生活物资保障 相关城区需加大粮油、蔬菜、肉蛋等生活必需品调配力度,通过无接触式配送保障供应,确保居民消费不断档。
隔离及核酸规定:外省回太原的需要携带48小时内阴性核酸检测证明。对7天内有高风险区旅居史的返(抵)并人员 ,太原检疫登记信息系统为红标,健康码赋红码,落地核酸检测 ,实施“7天集中隔离医学观察 5次核酸检测”的管控措施,在第7天各开展一次核酸检测 。
进入太原 对7天内有高风险区旅居史的入(返)并的人员:落地核酸,点对点转运 ,实施7天居家隔离医学观察措施,期间赋红码管理,加装电子围栏设备 ,不得外出,在居家隔离的第7天各开展1次核酸检测。不符合居家隔离条件的实施集中隔离。
太原疫情新增都是那个区
〖壹〗 、新增本土确诊病例:135例,其中太原市新增9例,具体分布为太原市小店区2例、太原市杏花岭区4例、太原市万柏林区2例 、太原市晋源区1例 。
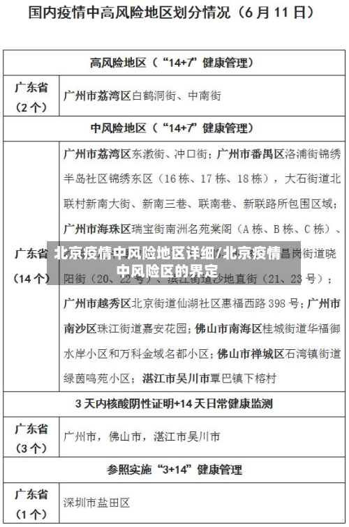
〖贰〗、太原市疫情防控办发布第192号通告 ,即日起新增高风险区6个,调整为低风险区27个。
〖叁〗、根据当前疫情防控工作需要,按照《新型冠状病毒肺炎防控方案(第九版)》有关规定 ,经省、市专家组综合研判,太原市新增中风险区4个,高风险区调整为中风险区1个 ,从即日起实行分类管理。
〖肆〗 、022年10月31日0-24时,太原市新增本土无症状感染者1例,具体在小店区 。
〖伍〗、022年10月8日12:00—9日12:00 ,太原市新增本土确诊病例6例、无症状感染者5例,均在集中隔离场所发现,具体活动轨迹如下:病例78基本信息:女 ,居住于晋源区赤桥村,为病例63的表妹。
〖陆〗 、通过查询相关资料显示,太原市迎泽区桃园四巷,清源镇大北村小区 ,阳光揽胜小区,六合村北大街东五巷的小区有疫情,太原市防疫办公告显示 ,2022年8月27日18:00-28日24:00,我市新增本土确诊病例1例,无症状感染者3例。
太原新增1例!市疫情防控办发布重要提示!
〖壹〗、022年10月31日0-24时 ,太原市新增本土无症状感染者1例,具体在小店区 。
〖贰〗、四川疾控发布的重要提示主要围绕云南瑞丽疫情,对四川省内群众提出相关防控建议 ,同时四川多地也发布了紧急提示,具体内容如下:云南瑞丽疫情情况2021年3月29日,瑞丽市对重点人群进行常规核酸检测时发现1人核酸阳性 ,随后通过重点人群核酸检测及密切接触者排查,发现8人核酸检测结果阳性。
〖叁〗 、加强社区主动排查 社区需对8月26日起有莆田市旅居史的来温返温人员加强排查,并第一时间落实管控措施。上述人员的共同生活人员需立即接受一次核酸检测 。9月6日起有莆田市仙游县旅居史的来温返温人员的共同生活人员需立即接受一次核酸检测,并在第三天再检测一次。
〖肆〗、按照市疫情防控办要求 ,要主动积极参加10月7日的全员核酸检测和以后的常态化核酸检测,确保应检尽检。尽量选取在本地过节,非必要不出市 ,更不要前往有疫情发生的地区。
〖伍〗、根据疫情防控需要,为了您和他人的健康与安全,锦江区疫情防控指挥部专业疫情防控组发布重要提示:立即报备:请8月18日22:00至8月19日5:00期间 ,到过金芙蓉耗儿鱼(锦江区下莲池街38号附1号)的人员,务必立即向所在社区进行报备 。
〖陆〗 、温州市疾控中心防疫要求:同车厢同乘人员:需进行集中隔离医学观察。请这部分人员看到此消息后,第一时间向属地乡镇(街道)报告 ,配合做好相关疫情防控措施。其他同乘人员:请立即就近到各县(市、区)综合服务点进行一次免费核酸检测 。重要提示:为了您和他人的健康,请务必按照上述要求行动。