山东烟台疫情严重吗
〖壹〗、总结山东防疫体系运转有效,8月3日烟台报告的病例未引发扩散 ,说明防线仍在发挥作用。当前防疫形势依然严峻,外部输入风险持续存在,但通过高压监测 、严防输入、差异化管控及疫苗接种等措施 ,山东正全力应对挑战 。公众需继续配合防疫要求,做好个人防护,共同维护防疫成果。

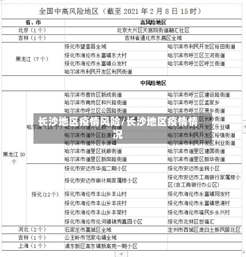
〖贰〗、通过查询相关资料显示,山东烟台疫情不严重。截止2022年9月27日 ,山东烟台的新增本土病例为0,积累确诊病例为1,属于低风险地区 ,所以山东烟台疫情不严重 。山东烟台一般指烟台。烟台,山东省辖地级市,国务院批复确定的中国山东半岛的中心城市 、环渤海地区重要的港口城市和国家历史文化名城。
〖叁〗、山东疫情很严重。在山东省政府新闻办召开的新闻发布会上 ,省卫生健康委副主任张立祥介绍,这次疫情总体呈现点多、面广、频发的特点,病例较多 ,情况复杂,威海近来进度相对较慢22%,日照26% ,烟台54%,只有这3座城市,是感染速度比较慢的,山东整体疫情形势仍在持续严峻 。
〖肆〗 、烟台疫情不严重。据了解在2022年9月20日 ,累计确诊月97人,境外输入0人,治愈人数96人。烟台疫情到近来为止还是可以得到很好的控制 。
〖伍〗、没有。截止2022年11月24日 ,烟台疫情是中低风险地区,没有严重的。烟台,山东省辖地级市 ,地处中国华东地区、山东半岛东北部,东连威海 。
呼呼呼~8级大风+大雨来了!青烟威等7市有中雨,局部大雨!
山东省自西向东将出现降雨及大风天气,7市有中雨局部大雨 ,最大阵风达8级。具体信息如下:降雨情况:时间:24日凌晨至25日上午,山东自西向东将出现一次降雨天气过程。区域:枣庄 、临沂、日照、青岛 、潍坊、烟台、威海等7个市将出现小到中雨(8~16毫米),局部大雨(25毫米以上);其他地区有小雨(3~8毫米) 。
此种现象表明大气不稳定 ,水汽 、尘埃显著增多,而且质点较大,这是造成下大雨的有利条件,所以月亮“撑红伞”是下大雨的征兆。 2月亮撑黄伞 有少雨 月亮“撑黄伞 ”是指无云或少云的夜空 ,月亮戴个黄光轮。
新疆西部、西藏东部、青藏高原东部 、西北地区东部大部、山西南部、黄淮西部和南部、江淮大部 、江汉大部、湖南北部等地有小到中雪或雨夹雪,其中安徽南部局地有大雪;江南大部、华南大部 、西南地区东部等地有小到中雨或阵雨,其中 ,江西东南部、浙江中南部、福建中北部的部分地区有大雨,贵州中部的局部地区有冻雨 。
大雨前兆 蜻蜓燕子低飞,蚂蚁搬家 ,鱼儿水面来换气儿,大雨马上就来到。 动物对下雨的预报 下雨之前兆有蚊子成群结团,雨蚁成群出现 、猫洗脸 青蛙鸣叫、燕子低飞雨必下 青蛙鸣叫、燕子低飞等是下雨之前兆 蟑螂乱飞 ,有阵雨 蟑螂对气候变化的敏感性很强,如果夜间看到蟑螂飞来飞去,说明天气发生变化 ,将有降雨。
青蛙叫,大雨到。鸡进笼晚兆阴雨 。燕子低飞要落雨。蚂蚁搬家早晚要下。蜜蜂归窠迟,来日好天气 。鱼儿出水跳,风雨就来到。蜻蜓飞得低 ,出门带 笠。黑蜻蜓乱,天气要旱 。扑地烟,雨连天。水缸穿裙 ,大雨淋淋。咸物返潮天将雨 。柱石脚下潮有雨。草灰结成饼,天有风雨临。
夏天多以暴雨为主,降水明显集中 ,强度强 、持续时间短、范围小等特点,尤其江淮梅雨期暴雨区强度更大 。世界和我国的24小时暴雨极值均由热带气旋或台风引起,但我国暴雨的极值与同纬度的美国相比明显偏高 ,且暴雨区的持续性和面积都大大地超过同属副热带湿润气候区的美国。

烟台火车站是疫情高发区吗?
近来烟台市经济开发区有三个小区是中风险地区。烟台有四个火车站,没有在经济开发区的。所以烟台火车站不是疫情高发区 。烟台市核酸检测工作自8月3日启动,截至8月7日8时 ,全市第一轮全员核酸检测共采样检测6482612人,结果均为阴性。
根据中国疾病预防控制中心提示,截至4月25日,31省区市中疫情高风险地区3个 ,中风险地区6个,其他均为低风险。中高风险地区全部位于云南省 。近来除以上中高风险地区外,出行没有特别的疫情风险提示 ,旅行归来后也不需要进行隔离。
通告所称的境外抵蓉人员,指抵蓉之日起前14日内有疫情高发国家(地区)旅居史,从成都口岸直接入境或从其他口岸入境后转乘国内交通工具(包括航空、铁路 、公路和乘坐私人交通工具等)来(返)蓉的中国公民、外国公民。