【新疫情最严重地区是哪里,最新疫情最严重的省份】

全球已1.346亿人确诊病毒感染/死亡人数接近300万

新增死亡人数前三国家:巴西(3,693例) 、美国(931例) 、墨西哥(874例) 。疫情最严重国家 美国:累计确诊3 ,105万例 ,死亡51万人,仍为全球疫情最严重国家 。巴西:累计确诊1,333万例 ,死亡38万人。墨西哥:累计确诊222万例,死亡7万人。印度:累计确诊1,36万例 ,死亡18万人 。

新冠哪个城市最严重

截至2022年12月21日,各城市新冠感染高峰现状如下:北京:2022年12月12日达峰值后,下降趋势明显。从交通和日常生活情况看 ,北京在逐步回归正常生活,周边认识的人几乎都阳过了。天津:2022年12月15日达峰值后,下降趋势明显 。石家庄:2022年12月13日达峰值后 ,下降趋势明显。郑州:2022年12月15日达峰值后,下降趋势明显。

中国疫情最严重的城市包括:武汉、广州、深圳 。武汉 武汉是中国新冠疫情的发源地,一度面临着极其严峻的疫情挑战。疫情初期 ,武汉的防控压力巨大 ,大量医疗资源和人力物力投入到疫情防控中。经过艰苦努力,武汉疫情防控形势逐渐好转,但仍需保持警惕 。

不同阶段新冠疫情影响最严重的城市不同 ,近来没有权威信息表明哪个城市处于疫情最严重状态。 疫情初期(2019年12月-2020年初) 中国新冠疫情最早在武汉被发现并大规模暴发,该市因人口密集且正值春运期间,出现大量病例集中暴发 ,成为全球首个疫情重灾区。

武汉是中国经历新冠疫情最为严峻的城市之一,也是封城时间最长的城市 。对于武汉市民而言,新冠疫情是一个深刻的话题 。多年的经历使得武汉市民习惯了在一年四季佩戴口罩出门 ,因此,武汉是中国一年四季需要佩戴口罩上班的城市。

湖北省及其省会武汉。作为新冠疫情的爆发中心,湖北尤其是武汉在疫情期间面临极大的挑战 。疫情初期 ,武汉成为病毒传播的主要源头,随后在湖北省内其他城市也有广泛传播。因此,这一地区成为疫情防控的重点和难点。黑龙江省 。

湖北武汉是国内最先遭遇新冠病毒爆发的城市。 在疫情初期 ,大家对新冠肺炎的认识不足 ,未能及时采取措施,导致疫情未能得到有效控制。 可能是因为疫情刚开始时没有引起足够的重视,或者防控措施不够严格 ,才使得感染人数不断上升 。

在伊朗投资千万别踩的坑!

在伊朗投资千万别踩的坑: 新冠肺炎疫情风险 疫情严重:伊朗是中东地区疫情最严重的国家之一,已经暴发了多轮疫情,并面临新变异毒株的威胁。经济损失:疫情可能导致伊朗政府出台限制措施 ,如交通管制 、市场关闭、加强进口货物检查等,从而影响企业运营和资产安全。

商场货物“随便拿” 在伊朗德黑兰购物,虽然商品奇缺 ,但相比我们国内而言,金银珠宝首饰应该相对便宜些 。我们决定每人买上一两件,需要精心挑选 ,就像在国内担心买到假货一样。我们国内有许许多多超市,但没有听说金银珠宝也可以像挑选萝卜白菜一样随便选。

推荐景点:德黑兰、设拉子 、伊斯法罕 。伊朗旅行险注意事项明确保险类型:旅游和商旅出差所需要的保险不一样,旅游要买旅行险 ,出差要买商务险 ,不能混淆 。关注承保范围:90%的保险不承保伊朗,购买时需仔细甄别,避免踩坑。重视医疗保障:伊朗的医疗和基础设施一般 ,买保险要注重医疗保额和医疗运送额度。

第一,各国央行也开始考虑当前情况是否适宜超宽松刺激,另一方面 ,世界局势开始出现动荡趋势;在东南亚缅甸局势恶化,在中东伊朗与以色列展开博弈,在欧洲方向美俄双方暗流涌动 ,因此在多方面情况影响下,黄金的避险性提升,黄金在未来未来五年的时间内有着很好的上升前景 。

中国疫情最严重的三个省

疫情最严重的三个省是湖北省、广东省和河南省。湖北省是疫情爆发的中心地带 ,尤其是武汉市。这里最初出现了大量病例,并迅速成为全国乃至全球关注的焦点 。湖北省的疫情严重程度与武汉市的华南海鲜市场有关,这里被认为是病毒传播的源头之一。随后 ,湖北省及武汉市采取了严格的封城措施 ,以遏制病毒的传播。

江苏省是近来全国疫情最为严重的省份之一 。根据最新的中高风险区域名单,江苏省拥有2个高风险地区和50个中风险地区。8月1日,江苏新增40例本土确诊病例 ,其中11例为轻型,29例为普通型。同时,新增2例本土无症状感染者 ,以及3例境外输入确诊病例 。

当前,疫情最严重的三个省份分别是江苏、云南和河南。 以江苏省为例,根据现有数据 ,该省近来有两个高风险地区和50个中风险地区。 2021年8月1日,江苏新增本土确诊病例40例,其中11例轻型 ,29例普通型;新增本土无症状感染者2例 。

中国最严重的疫情是哪里

中国最严重的疫情是新型冠状病毒肺炎疫情,且疫情初期最为严重的地区是湖北省武汉市 。以下是关于此疫情在中国最严重地区的详细说明:首次爆发地:新型冠状病毒肺炎疫情自2020年初在中国湖北省武汉市首次爆发,并迅速蔓延至全国各地及全球范围。

中国疫情最严重的城市包括:武汉 、广州、深圳。武汉 武汉是中国新冠疫情的发源地 ,一度面临着极其严峻的疫情挑战 。疫情初期 ,武汉的防控压力巨大,大量医疗资源和人力物力投入到疫情防控中。经过艰苦努力,武汉疫情防控形势逐渐好转 ,但仍需保持警惕。

不同阶段新冠疫情影响最严重的城市不同,近来没有权威信息表明哪个城市处于疫情最严重状态 。 疫情初期(2019年12月-2020年初) 中国新冠疫情最早在武汉被发现并大规模暴发,该市因人口密集且正值春运期间 ,出现大量病例集中暴发,成为全球首个疫情重灾区。

江苏省是近来全国疫情最为严重的省份之一。根据最新的中高风险区域名单,江苏省拥有2个高风险地区和50个中风险地区 。8月1日 ,江苏新增40例本土确诊病例,其中11例为轻型,29例为普通型。同时 ,新增2例本土无症状感染者,以及3例境外输入确诊病例。

文章推荐

  • 19年疫情金价(2020年疫情期间,黄金的费用走势)

    全球已1.346亿人确诊病毒感染/死亡人数接近300万新增死亡人数前三国家:巴西(3,693例)、美国(931例)、墨西哥(874例)。疫情最严重国家美国:累计确诊3,105万例,死亡51万人,仍为全球疫情最严重国家。巴西:累计确诊1,333万例,死亡38...

    2026年02月03日
    0
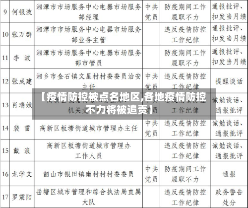
  • 【疫情防控被点名地区,各地疫情防控不力将被追责】

    全球已1.346亿人确诊病毒感染/死亡人数接近300万新增死亡人数前三国家:巴西(3,693例)、美国(931例)、墨西哥(874例)。疫情最严重国家美国:累计确诊3,105万例,死亡51万人,仍为全球疫情最严重国家。巴西:累计确诊1,333万例,死亡38...

    2026年02月03日
    0
  • 【新疫情最严重地区是哪里,最新疫情最严重的省份】

    全球已1.346亿人确诊病毒感染/死亡人数接近300万新增死亡人数前三国家:巴西(3,693例)、美国(931例)、墨西哥(874例)。疫情最严重国家美国:累计确诊3,105万例,死亡51万人,仍为全球疫情最严重国家。巴西:累计确诊1,333万例,死亡38...

    2026年02月03日
    1
  • 昭通地区疫情通报(昭通疫情通告)

    全球已1.346亿人确诊病毒感染/死亡人数接近300万新增死亡人数前三国家:巴西(3,693例)、美国(931例)、墨西哥(874例)。疫情最严重国家美国:累计确诊3,105万例,死亡51万人,仍为全球疫情最严重国家。巴西:累计确诊1,333万例,死亡38...

    2026年02月03日
    1