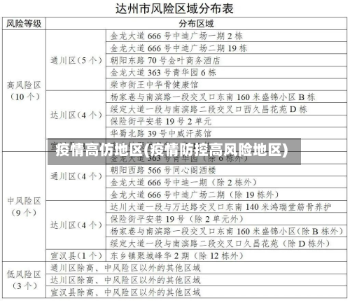
保定关于主城区和新三区封控管理全员核酸检测公告
保定市应对新冠肺炎疫情工作领导小组办公室关于对主城区和新三区封控管理全员核酸检测的公告广大市民朋友:为做好疫情防控工作 ,保障人民群众身体健康和生命安全,经综合研判,对主城区和新三区实行封控管理和全员核酸检测。

月25日上午 ,保定城内居民突然了解到将要实行封控管理,纷纷前往超市抢购物资 。超市内人潮汹涌,货架很快被抢购一空。当日晚上,小区内进行了一次聚集性全员核酸检测 ,整个过程混乱不堪。4月26日,正是妻子预产期 。为了安全起见,提前准备好了住院和待产所需物品 ,放置在车后备箱中。

保定市应对新冠肺炎疫情工作领导小组办公室关于“城六区 ”实行分区分级管控措施的公告广大居民朋友:4月25日,竞秀区在36类重点人群每周例行检测中筛查出1名阳性人员,我市立即启动应急响应 ,对主城区和新三区实行封控管理和全员核酸检测。
保定市的最新管控政策为:保定市主城区实行3天非静默全员核酸检测,期间经济社会保持正常运行,主城区不封控、不管制 、不停业。具体政策内容如下:非静默全员核酸检测:保定市主城区将进行为期3天的全员核酸检测 ,这是为了有效排查潜在的新冠病毒感染者,防止疫情隐匿传播 。
现将相关事宜通告如下:封控范围及时间封控范围:莲池区全域。全体居民实行“区域封闭、足不出户、服务上门”管理措施,按照有关规定组织全员核酸检测。封控时间:2022年4月25日下午15时起 ,暂定封控3天,进行全员核酸检测,解除封控时间另行通知 。
蠡县为什么封城
因为疫情截至2022年4月1日由保定市蠡县应对新冠肺炎疫情工作领导小组办公室发布通告称,自4月1日22:00时起 ,对全域进行封控管理。蠡县,隶属于河北省保定市,位于河北省中部平原 ,保定市东南部,地处京 、津、石三角腹地,保定、沧州、衡水三市交界处。
没有 。通过查询疫情防控相关信息显示 ,截止于2022年10月14日,保定蠡县没有封城,经县疫情防控指挥部研究决定 ,自2022年4月6日20时起,有序解除封控状态,按照解封不解防 ,有序分级放开的原则,现将封控和临时交通管控措施调整等。
雄安新区附近六县市区落实全域封控管理安国市2022年4月1日下午13时起,实行全域封控管理。博野县自4月1日15时起,实行全域封控管理 。望都县4月1日20时起 ,实行全域封控管理。蠡县4月1日22时起,实行全域封控管理。清苑区4月1日22时起,实行全域封控管理 。

保定清苑区启动疫情交通管控措施
清苑区启动疫情交通管控措施经专家研判 ,该区划定张登镇北和庄村为封控区,实行“区域封闭 、足不出户、服务上门”。划定东闾镇南王庄村、张登镇吕家屯村为管控区,实行“人不出区 、严禁聚集 ”。清苑区其他区域为防范区 ,严格限制人员聚集、非必要不离开本区。
劝返措施:对来自中高风险地区的人员一律劝返 。其中,邢台北收费站属地方防疫部门,除中高风险地区人员劝返外 ,对来自石家庄市区、保定市满城区 、徐水区、清苑区、竞秀区 、高新区、莲池区人员也一律劝返。
让上。根据保定市清苑区新冠肺炎疫情防控应急指挥部通知,环清苑区区域及高速公路出入口设置的交通检查站继续24小时执勤值守,严格实行查控 ,持48小时核酸检测证明、健康码 、行程码、身份证,一切正常并逐人逐车实名登记后,方可通行 。
为进一步巩固我区疫情防控成果,有效控制疫情传播、降低传播风险 ,切实保障全区人民群众生命安全和身体健康,现将有关事宜通告如下:请以下人员第一时间向所在村报备行程,并配合执行疫情排查、核酸检测 、医学隔离观察等防控措施。
保定市莲池区封控小区单元名单(保定市莲池区封控小区单元名单公示)_百度...
〖壹〗、现将相关事宜通告如下:封控范围及时间封控范围:莲池区全域。全体居民实行“区域封闭、足不出户 、服务上门”管理措施 ,按照有关规定组织全员核酸检测 。封控时间:2022年4月25日下午15时起,暂定封控3天,进行全员核酸检测 ,解除封控时间另行通知。
〖贰〗、保定市莲池区从24日开始封闭。通过查询相关公开信息,河北省保定市城三区从2022年11月24日封控,暂计划5天 。
〖叁〗、莲池区 、高新区、竞秀区、满城区涉及的重点风险人员居住楼栋单元将继续封控 ,居民足不出户,服务上门,并每天进行核酸检测;所在小区将实施管控措施 ,居民严禁聚集,每两天进行一次核酸检测。
〖肆〗 、封控。莲池区,隶属于河北省保定市,位于保定市中心城区东部 。根据疫情防控中心显示2022年10月4日:莲池区发现6名核酸初筛阳性人员 ,现已将其隔离,附近地区进行封控。现每位群众需要进行连续7天的核算检测,出门需佩戴好口罩 ,做好个人防护。
保定会不会封城?
总的来说,保定封城并不是真实存在的事情,所谓的保定封城指的是保定徐水区实行三天静默状态。网络谣言不可信 ,仔细分辨信息真伪 。并非所有城市都会出现众多病例,为以防万一,多座城市提高防疫等级。有条不紊的恢复生产和生活 ,减少疫情对经济造成的冲击。
有消息称保定要”封城“,对于这件事,保定官方给出的答案是保定并不是要封城 ,而是全域封控三天,所以说保定”封城“的说法并不准确,而且此次针对的区域只是保定市徐水区,与其他区域并无关联 ,从官方发布的信息上看,此次选取静默三天,是为了开展全员检测核酸的需要 。
保定并未封城。首先 ,需要明确的是,保定并没有实施封城措施。封城是指政府为了应对某种紧急情况,如疫情、自然灾害等 ,采取限制人员流动、封锁城市等措施 。然而,截至近来,保定市政府并未发布任何封城通告或采取相关措施。
020年1月26日。根据保定市疫情工作报告了解到 ,在2020年1月26日第一次封城 。疫情防控工作形势严峻,居民出行应做好防护措施,减少人员聚集。
根据相关公开信息表示保定没有封城 ,保定属于低风险地区没有封城。截止2022年11月23日保定近14天没有发现确诊病例,保定属于低风险地区不会封城 。保定市防疫措施:去保定凭河北健康码绿码 、行程码绿码,做好个人防护的情况下,有序流动。乘坐火车、省际间客运的人员 ,回保后需进行1次核酸检测。