重点管控地区怎么查
可以通过“i深圳”APP查询重点管控地区 ,具体方法如下:准备工具:使用华为P50手机(系统版本为HarmonyOS0.0 ),并确保已安装“i深圳 ”APP(版本0 )。进入防疫重点区域页面:打开手机上的“i深圳”APP,在首页中选取【防疫重点区域】 ,点击进入该页面 。查询重点管控地区:在“防疫重点区域”页面上,选取【管控、防范区域查询】,点击进入后即可查到重点管控地区。

可以通过“i深圳 ”APP查询重点管控地区 ,具体方法如下:准备工具:使用iPhone12手机,系统版本为iOS14,并下载安装“i深圳”APP,版本为0。进入疫情防控专区:打开“i深圳”APP ,在主页点击“疫情防控 ”选项,进入相关功能界面 。

可以通过“i深圳”APP查询自己是否在管控区,具体操作如下:准备工具:确保手机为小米note9(MIUI 6版本)或兼容设备 ,并安装“i深圳”APP(0版本)。进入首页:打开“i深圳”APP,进入首页后找到“疫情防控 ”模块。点击防疫重点区域:在“疫情防控”页面中,选取“防疫重点区域”选项 。
方法/步骤:首先在微信上打开【北京本地宝】小程序 ,并点击【风险 进出京】选项。弹出菜单后,点击【封/管控地图】功能。进入地图后,即可查看北京市的【封控区】 、【管控区】以及【防范区】信息。若需查询其他城市 ,可通过切换城市功能,查看全国所有城市的封控区、管控区及防范区分布 。

现在疫情管控地区有哪些
〖壹〗、021年12月广州疫情防范区包括新市街和均禾街。具体说明如下:防范区范围:新市街:作为防范区之一,该区域在疫情防控期间需按照相关要求落实防范措施 ,以防止疫情扩散和蔓延。均禾街:同样被划定为防范区,与新市街共同构成当时广州的疫情防范区域 。
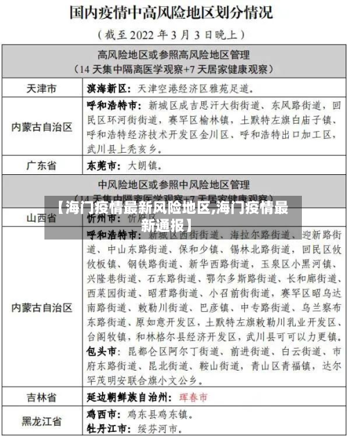
〖贰〗 、近来国内疫情重点管控地区34个:贵州省铜仁市碧江区;黑龙江省黑河市爱辉区;北京市通州区宋庄镇;天津市西青区中北镇;上海市虹口区嘉兴街道;河南省周口市沈丘县;安徽省宿州市埇桥区;陕西省渭南市蒲城县,咸阳市泾阳县、秦都区、渭城区,延安市宝塔区。
〖叁〗 、近来国内疫情重点管控地区 43个:福建省福州市福清市; 上海市松江区永丰街道; 新疆博州阿拉山口市; 浙江省宁波市北仑区; 湖北省鄂州市华容区 ,咸宁市崇阳县,荆门市东宝区、掇刀区,武汉市江夏区、洪山区、蔡甸区 、硚口区、经开区 ,黄冈市团风县; 河南省许昌市魏都区。
〖肆〗、中高风险地区人员:包括7天内有中高风险旅居史的人员 。重点管控区域:上海市 、安徽宿州市泗县/灵璧县/蚌埠市怀远县、广西北海涠洲岛(参照中高风险区执行)。动态调整说明:中高风险地区名单以国务院客户端小程序最新公布为准,展会方将根据政策变化及时更新限制区域。
〖伍〗、重点管控地区有:内蒙古自治区呼和浩特市赛罕区榆林镇;新城区海拉尔路街道;回民区钢铁路街道;玉泉区鄂尔多斯路街道;长和廊街道;土左旗金海街道;台阁牧镇;四川省成都市高新区中和街道;温江区公平街道 。
北京朝阳发布封控管控区名单,其中都涉及到了哪些地区?
北京朝阳区最新封控区 、管控区范围如下:封控区:十八里店乡吕家营张家坊子新村西侧胡同两侧房屋,实行“区域封闭、足不出户、服务上门 ”管理措施。管控区:十八里店乡吕家营张家坊子新村中间胡同及东侧胡同两侧房屋 ,实行“人不出区 、严禁聚集”管理措施。
涉及到了白云区以及朝阳区景山区,工程区,其实我现在认为北京的疫情还是比较严重的 ,必须要好好的注意安全 。
封控区包括十八里店乡周家庄中路19号院的113号楼,以及三间房乡艺水芳园的3号楼。这些区域实行封闭管理,居民不得外出 ,生活物资将由工作人员上门配送。管控区则包括十八里店乡周家庄中路19号院的1115号楼,以及三间房乡艺水芳园的4号楼、10号楼。
重点管控地区有哪些?
重点管控地区的设立,通常是在突发事件发生后 。这些突发事件可能包括自然灾害(如山洪、地震 、海啸)、事故灾难(如重大交通事故、工业事故)、公共卫生事件(如瘟疫 、疫情爆发)以及社会安全事件(如暴力冲突、恐怖袭击)。这些事件往往具有突发性、严重性和不可预测性,对人民生命财产安全构成严重威胁。
管控范围:重点管控地区的管控范围通常涵盖了交通系统 、人流密集区域以及航空运输等方面 。目的:这种重点管控的目的是为了确保在突发事件期间 ,能够迅速、有效地控制事态发展,减少损失,并保障公众的生命财产安全。应用场景:重点管控地区通常出现在自然灾害、事故灾难 、公共卫生事件以及社会安全事件发生后。
重点管控地区是指在突发事件发生后 ,国家或者区域政府为了应对区域内发生的一切不可预测的事件,在指定的范围之内对交通、人流、航空等可控制的设备 、工具进行重点管理和控制的地区 。
宁德市寿宁县:寿宁县是宁德市下辖的一个县,由于其特殊的地理位置和边境情况 ,也被列为出入境管控的重点地区。当地会加强边境管理和监控,以确保国家的安全和稳定。需要注意的是,出入境管控地区可能会根据具体情况有所调整 。
2022濮阳疫情管控区有哪些?(持续更新)
〖壹〗、封控区濮上办事处区域范围:容金世界三期(黄河路地下停车场出入口)以西、振兴路以东 、博世家电濮阳振兴路体验馆以南、黄河路以北。王助镇兰州拉面馆及双燕理发店周边范围:喜食西侧南北路以东40米、门店前辅道以南30米。王助镇花东废品收购站周边范围:花东彩钢东侧南北小路以西50米、道路绿化带以南50米 。
〖贰〗 、历史疫情背景借鉴2022年3月9日 ,濮阳市华龙区在对自威海入濮的密接人员进行核酸检测时,发现1例核酸初筛阳性人员,经复核确认阳性。此事件为濮阳市该轮疫情的重要节点 ,但具体管控区域划分需以后续官方通告为准。
〖叁〗、长庆办恒丰社区恒丰中央广场C区2号楼 银街地下商场 中原办滨河社区金域湾小区 任丘路李勇奇诊所 长庆办庆苑社区华龙区建委家属院 胜利办荣域社区天鹅堡9A栋 示范区濮阳技师学院 未调整的封控区与管控区除上述明确降级的区域外,其他封控区、管控区范围及防控措施保持不变。
〖肆〗 、信息更新渠道:郑州本地宝将持续更新濮阳疫情防范区范围,可通过其提供的链接查看最新内容 。疫情起始情况:2022年3月9日,濮阳市华龙区在对自威海入濮的密接人员进行核酸检测时 ,发现1例核酸初筛阳性人员,经濮阳市疾控中心复核结果为阳性。
〖伍〗、管控区具体区域华龙区孟轲乡登峰小区 华龙区任丘路街道庆北小区 华龙区中原路街道滨河花园 华龙区中原路街道干城小区 管理措施原则上居家,每户每2—3天可安排1人在严格做好个人防护的前提下 ,到社区指定地点购买生活物资。对因就医等确需外出的人员,由社区疫情防控办公室出具证明并做好审核登记 。
〖陆〗、濮阳市华龙区特殊管控政策(截至3月10日)排查范围:濮阳市华龙区被列为重点排查地区,追溯时间为2022年3月2日。管理方式:核酸证明:抵津前需持48小时内核酸阴性证明。居家隔离:抵津前14日内有华龙区旅居史的人员 ,需实施14天居家隔离(同户同室),期间非必要不外出 。
重点管控地区和重点关注地区区别是什么
重点管控地区是指通常所说的中高风险地区所在的行政区域。重点关注地区是指重点管控区所在的地市除重点管控区以外的行政区域。重点关注地区指的是需要增加注意力的区域也就是说需要重点跟进和关心的区域,重点关注地区意味着该地区成为了重点关注的对象 ,同时也需要对其予以重点关注 。
重点管控地区和重点关注地区区别是什么?重点管控地区是指:通常所说的中高风险地区所在的行政区域。
重点管控地区和重点关注地区区别:重点管控地区是指:通常所说的中高风险地区所在的行政区域,例如江苏省南京市江宁区。
重点管控地区是已经出现疫情,重点关注地区是还没证实有病例出现 ,但是有在验证中的 。重点管控地区:我们通常所说的中高风险地区所在的行政区域,例如江苏省南京市江宁区。截至8月3日,国内高风险地区4个 、中风险地区119个。
重点关注地区是指重点管控区所在的地市除重点管控区以外的行政区域;行政区划。对于疫情重点关注地区来(返)工作人员,全国各地有相对的监管对策 。例如沈有的城市要求 ,从重点关注地区来(返)工作人员需给予7日内或两天新冠病毒核酸检测阴性证实,没法给予核酸检测阴性信息内容的,需第一时间接纳核酸检验。