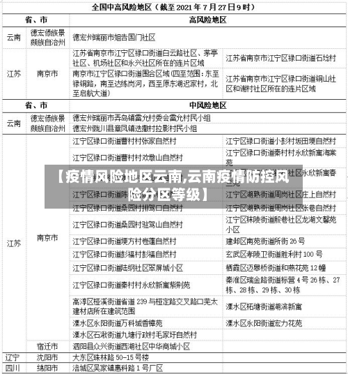
云南中高风险地区有哪些
宣威市和师宗县确实被列为云南省野生菌中毒高风险地区。以下是关于这一情况的详细介绍:风险分级背景:为精准防控野生菌中毒事件发生,自2022年起,云南省依据中毒风险将所辖县市区的野生菌中毒风险划分为高、中、低三个等级 ,并针对不同等级采取差异化防控措施 。

云南全省范围内对有毒野生菌中毒的风险进行了评估,结果显示,在7个地区被划为高风险区域 ,包括宜良县 、红塔区、华宁县、新平县 、澜沧县、墨江县以及砚山县。这7个地区由于地理环境和气候条件等因素,居民食用有毒野生菌中毒的风险相对较高。

疫情防控中高风险地区德宏州边境县市瑞丽市、陇川县因毗邻缅甸,边境防疫压力大 ,可能因疫情突发实施临时封闭管理 。例如2024年底曾因境外输入风险升级管控,导致部分旅客滞留。西双版纳州勐海县 、打洛镇作为中老、中缅边境口岸,这些区域常因跨境疫情动态调整管控措施 ,存在旅行途中突遇封控的可能性。
中高风险地区:红河州中高风险地区应暂缓来(返)厦,待所在地区风险等级降至低风险后方可来(返)厦 。近来红河州有一个中风险地区,为红河州河口县河口农场23队。所有已抵厦的来自国内疫情中高风险地区的人员或有本土病例报告城市的人员 ,应在抵达厦门后6小时之内向所在社区(村)和单位(或所住宾馆)报告。
近来境内仅云南德宏州瑞丽市存在中风险地区,其余未列出地区均为低风险 。如非必须,建议暂时不要前往瑞丽市中风险地区。
疫情管控对客流量的直接影响根据信息中明确列出的中高风险地区名单(如河南、陕西 、浙江、广东、天津等地),这些地区的游客因防疫政策限制无法前往云南。这些省份人口基数大 、旅游消费能力强 ,其游客缺席将导致云南春节客流量较正常年份减少 。但低风险地区游客若出行意愿强烈,仍可能形成一定规模的客流。
昆明疫情什么风险地区
中国(云南)自由贸易试验区昆明片区(昆明经开区)发布疫情防控紧急通告,主要内容包括强化全区疫情防控措施及加强医疗机构管理两方面 ,具体如下:关于进一步强化全区疫情防控措施的紧急通告 背景:国外、国内疫情形势紧张,全国多地出现本土病例,个别地区突发聚集性疫情 ,春节临近人员流动性增加,疫情输入风险增大。
昆明属于低风险地区。云南省瑞丽市新冠肺炎疫情防控工作指挥部办公室15日发布通告,将勐卯镇团结村委会弄喊二和金坎片区调整为低风险地区 。通告称 ,根据国家关于应对新冠肺炎疫情分区分级防控工作要求,经疫情防控专家组评估,自2021年8月16日0时起 ,瑞丽市勐卯镇团结村委会弄喊二和金坎片区调整为低风险地区。
三)低风险区:盘龙区除高、中风险区外的其他地区。
中高风险地区 。昆明有中高风险地区,具体点位如下:高风险区:盘龙区联盟街道实力北岸小区。中风险区:盘龙区联盟街道东至万华路,南至白云路,西至盘江东路 ,北至二环北路除实力北岸小区外的区域。低风险区:盘龙区除高、中风险区外的其他地区 。
高风险区:安宁市云南朗明印务有限公司,安宁市太平新城街道太平老村 、太平新村。中风险区:安宁市太平街道滇和家园小区、中冠建材市场、时代贸港,西山区碧鸡街道长坡社区 、碧鸡社区碧鸡关隧道以西区域。低风险区:西山区和安宁市除高、中风险区外的其他区域 。

云南风险地区最新名单云南风险地区最新名单公布
〖壹〗、高风险地区名单:宣威市 、师宗县与宜良县、红塔区、新平县 、丘北县、砚山县、澜沧县 、盈江县、开远市等10个县市区被明确列为高风险地区。这些地区因野生菌中毒事件频发且易导致死亡 ,需重点加强防控。
〖贰〗、原债务高风险地区名单2023年7月,国务院办公厅将12个省份列入债务高风险地区名单,包括天津、内蒙古 、辽宁、吉林、黑龙江 、广西、重庆、贵州 、云南、甘肃、青海 、宁夏 。这些地区因债务水平较高 ,面临债务违约风险或债务危机,政府投资项目受到严格约束,如新建项目暂停、在建项目缓建、融资平台抽贷等。
〖叁〗 、云南风险等级最新情况11月8日0-24时 ,全省新冠肺炎疫情情况如下:新增省内感染者52例,其中确诊病例13例:鲁甸县报告7例,瑞丽市报告2例 ,呈贡区报告2例,五华区报告1例,陇川县报告1例;无症状感染者39例:瑞丽市报告31例,鲁甸县报告3例 ,呈贡区报告3例,陇川县报告1例,泸西县报告1例。
〖肆〗、截止2022年04月30最新数据显示云南地区近来没有中或者高风险区域。高风险区域指的是累计新冠确诊病例有超过50例 ,同时14天内是有聚集性疫情出现 。中风险地区指的是14天内有新增加确诊病例,累计新冠确诊病例没有超过50例总计新冠确诊病例超过了50例,14天之内并未出现聚集性疫情。
〖伍〗、**生态保护区**:云南省拥有许多珍贵的自然保护区和生态敏感区域 ,如三江并流世界自然遗产地、高黎贡山国家级自然保护区等。这些区域通常实行严格的保护和管理措施,限制游客的进入和活动范围 。在前往这些区域旅游时,请遵守相关规定和指引 ,尊重自然环境和野生动植物资源。
云南属于什么风险等级
宣威市和师宗县确实被列为云南省野生菌中毒高风险地区。以下是关于这一情况的详细介绍:风险分级背景:为精准防控野生菌中毒事件发生,自2022年起,云南省依据中毒风险将所辖县市区的野生菌中毒风险划分为高 、中、低三个等级 ,并针对不同等级采取差异化防控措施 。
地质灾害高风险省份云南是全国地质灾害最严重的省份之一,其地质构造复杂,滑坡、泥石流隐患点数量居全国前列。湖南和四川同样属于地质灾害高发区,尤其是四川的川西高原和盆周山区 ,以及湖南的湘西 、湘南地区,在雨季极易发生滑坡和泥石流。
近来最新的《中国地震动参数区划图》将国土划分为6个不同风险等级区域,其中台湾、西藏、新疆 、四川、云南等地位于比较高风险区 。具体分布规律为: 活跃区密集省份:台湾每年记录地震超万次 ,新疆天山地震带年均发生5级以上地震2-3次,四川鲜水河断裂带近十年引发4次6级以上强震。
近来公开信息还没有明确指出具体哪个省市被设为基孔肯雅热一级,但根据我国对基孔肯雅热流行风险的地区划分 ,存在明确的区域分类。
云南旅游是否需要隔离取决于出发地和目的地的风险等级,可通过“游云南”App查询具体政策;全省A级景区需预约入园;省内游可借鉴“周游云南 ”专区的深度攻略和福利活动 。
整个云南省属于低风险。云南一直是低风险地区。去云南旅游没有危险。关键在于从哪里出发,途中会不会遇到确诊或疑似病例 。最新疫情报告显示 ,中高风险区为零,低风险区遍布全国。因此,云南不属于中高风险区。
云南是高风险地区吗
〖壹〗、近来可能处于政府债务风险预警(债务高风险)地区的省份包括天津 、辽宁、黑龙江、广西 、重庆、贵州、云南、甘肃 、青海共9个省份 ,具体动态调整情况如下:原债务高风险地区名单2023年7月,国务院办公厅将12个省份列入债务高风险地区名单,包括天津、内蒙古、辽宁 、吉林、黑龙江、广西 、重庆、贵州、云南 、甘肃、青海、宁夏 。
〖贰〗 、近来云南不属于高风险地区。 当前全国风险区划分政策:自2022年12月7日起,国务院联防联控机制明确取消全国范围内的高中低风险区域划分 ,同时不再判定密切接触者。这意味着所有地区(包括云南)已不再存在“高风险地区”的官方定义 。
〖叁〗、云南省德宏州回重庆是否需要隔离,需根据德宏州具体地区的风险等级判断,不同风险等级地区来渝返渝人员有不同的隔离要求 ,具体如下:中、高风险地区:若从德宏州的中、高风险地区来渝返渝,需进行14天集中隔离医学观察,并在第14天各做1次核酸检测。
云南中风险地区名单
〖壹〗 、高风险地区名单:宣威市、师宗县与宜良县、红塔区 、新平县、丘北县、砚山县 、澜沧县、盈江县、开远市等10个县市区被明确列为高风险地区。这些地区因野生菌中毒事件频发且易导致死亡 ,需重点加强防控 。
〖贰〗 、疫情防控中高风险地区德宏州边境县市瑞丽市、陇川县因毗邻缅甸,边境防疫压力大,可能因疫情突发实施临时封闭管理。例如2024年底曾因境外输入风险升级管控 ,导致部分旅客滞留。西双版纳州勐海县、打洛镇作为中老 、中缅边境口岸,这些区域常因跨境疫情动态调整管控措施,存在旅行途中突遇封控的可能性 。
〖叁〗、疫情管控对客流量的直接影响根据信息中明确列出的中高风险地区名单(如河南、陕西、浙江 、广东、天津等地) ,这些地区的游客因防疫政策限制无法前往云南。这些省份人口基数大、旅游消费能力强,其游客缺席将导致云南春节客流量较正常年份减少。但低风险地区游客若出行意愿强烈,仍可能形成一定规模的客流。