诸城最新防疫电话是多少
潍城区:0536 -818 8752。坊子区:0536-7673605 。寒亭区:0536 -7907523。青州市:0536-3822968。诸城市:0536-6065326 。寿光市:0536-5703450536-4396897。安丘市:0536-4396406。

诸城最新防疫电话是05366065326 。疫情防控最新政策:科学精准划分风险区域。按楼栋、单元 、楼层、住户划定高风险区,不得随意扩大到小区、社区和街道等区域。不得采取各种形式的临时封控;进一步优化核酸检测 。不按行政区域开展全员核酸检测,进一步缩小核酸检测范围 、减少频次。
请广大市民密切关注疫情发展动态 ,合理安排出行,非必要不前往涉疫地区,如确需前往 ,务必提前通过国家政务服务平台及国务院客户端小程序了解目的地最新疫情形势和防控政策,并通过官方公布询问电话进行确认,合理调整出行计划 ,主动配合落实当地防控措施,返诸时提前进行报备。认真做好个人防护 。
理解需求后,自然涉及具体操作环节。根据2023年山东省畜牧业协会数据 ,诸城现存水貂养殖户约860家,年产貂皮逾200万张。以下为具体流程: 养殖户联系渠道 通过诸城毛皮动物产业协会(联系电话0536-6065XXX)获取会员养殖户名册,协会定期更新养殖规模超500只的核心供应商名录。
为进一步落实疫情防控措施 ,避免人员聚集,防止交叉传染,有效保障广大群众健康权益和生命安全,诸城市委疫情防控指挥部倡议广大市民朋友以实际行动推进移风易俗、弘扬文明新风 ,进一步助力巩固疫情防控成果 。喜事缓办。

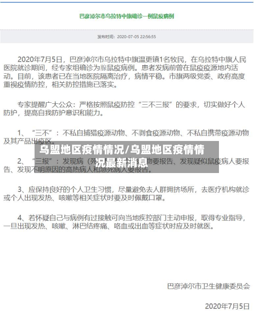
诸城市关于对一例密切接触者相关情况的公告
诸城市关于对一例密切接触者相关情况的公告2021年1月16日晚,我市收到上级通报,青岛市发现1名境外输入确诊病例 ,其中一名密切接触者于1月15日晚来到我市。我市高度重视,连夜开展流行病学调查和应急处置工作 。
山东省潍坊市诸城市金东世纪城新冠疫情如何
〖壹〗、通过查询相关资料显示,山东省潍坊市诸城市金东世纪城没有新冠疫情。截止到2022年9月26日 ,山东省潍坊市连续18天新增本土感染者是0,新增本土无症状感染者是0,属于常态化防控区域 ,没有新冠疫情发生,所以山东省潍坊市诸城市金东世纪城没有新冠疫情。
〖贰〗 、通过查询相关资料显示,诸城金东世纪城没有确诊 。金东世纪城位于潍坊市诸城市东武北街52号 ,占地面积149768㎡(约226亩),开发面积31万㎡,没有信息显示有发现确诊病例。所以诸城金东世纪城没有确诊。
〖叁〗、诸城金东世纪城有疫情 。2022年9月7日,山东潍坊诸城市在外地返潍人员排查检测中发现1例新冠肺炎本土无症状感染者。
〖肆〗、还不错。金东世纪城位于诸城市中心位置 ,周边交通便利,公共交通设施完善,出行方便 。小区内绿化率较高 ,环境整洁卫生,小区内部设施齐全,并配有物业管理 ,保安巡逻等服务,居住舒适度较高。
〖伍〗 、不过,该小区也有一定的缺点 ,如部分楼栋之间的距离较近,夜晚噪音较大。此外,小区内的停车位相对紧张 ,部分业主反映停车较为困难。总体而言,金东世纪城在诸城市区是一个不错的选取,适合追求便利生活、注重居住环境的居民 。
〖陆〗、诸城市美年大健康体检管理有限公司是2018-06-14在山东省潍坊市诸城市注册成立的有限责任公司(自然人投资或控股),注册地址位于山东省潍坊市诸城市东武北街52号金东世纪城C-2。诸城市美年大健康体检管理有限公司的统一社会信用代码/注册号是91370782MA3M0KWD7Q ,企业法人房湄,近来企业处于开业状态。
现在出入诸城最新规定
入诸返诸途中请严格遵守疫情防控规定,做好个人防护 ,加强健康监测 。抵诸后,请按照上级有关政策进行核酸检测并配合工作人员落实防疫措施。认真做好个人防护。保持良好卫生习惯,严格落实“戴口罩 、勤洗手、常通风、分餐制、用公筷 、一米线、常测温、少聚集”等防护措施 。乘坐公共交通工具及出入公共场所时 ,要主动扫描“场所码 ”,配合扫码核验。
进潍坊:低风险地区来潍:提前3天报备,携带48小时核酸(抵达后出站需提供)。根据山东疾控最新健康提示:对所有省外入鲁返鲁人员 ,须持有48小时内核酸检测阴性证明,抵达后进行“5天3检”,每次检测间隔24小时 。
可以。截止2022年7月13日 ,诸城属于疫情低风险地区,只要显示健康绿码和行程卡,和进行信息登记,即可自由出入。
拟入诸返诸人员请提前3天向目的地所属社区 、企业、单位报告行程 ,并扫描“潍坊报备”二维码或 。抵达诸城须持48小时内核酸检测阴性证明,主动进行“落地检 ”和“5天3检”,3天内不参加聚集性活动、不出入公共场所 、不乘坐公共交通工具。
诸城东高速路口没有封闭 ,我国交通部“公路工程技术标准”规定,高速公路是指“能适应年平均昼夜小客车交通量为25000辆以上,专供汽车分道高速行驶并全部控制出入的公路 ”。一般能适应120千米/小时或者更高的速度 ,要求路线顺畅,纵坡平缓,路面有四个以上车道的宽度。